Traffic ticket digital services is an online service by Alberta government to allow a fast and most convenient way to respond to a traffic ticket.
Timeline
From discovery, prototyping, discussing with client's team, to MVP, to MVP Phase 2 — it took 2 years. The project, now in its third phase. This case study will focus on phase 1.
Objectives
The digital system aims to reduce backlog, address staffing constraints, and save resources by automating repetitive tasks and minimizing travel time for all parties. All while being secure and following legal policies.
This is part of a modernization initiative to move away from a paper-based disclosure system.
Team
1 service designer
1 lead service designer
5 developers
3 client subject matter experts
Tools
Axure, UAT platform, Jira, Confluence, Mural
In this project, the service design team transitioned an in-person, paper-based system into a digital service within an existing legal system. Maintaining the flexibility and ease of the original paper process was a key priority.
There were multiple stakeholders involved, to ensure certain features were feasible and secure. We adopted an agile approach to ensure each step functioned as intended with the team's input before moving forward in development.
Phase 1
We needed to understand the journey for the traffic tickets, prosecutors (Crown) review of disclosure documents that will be securely shared to drivers if requested for an in-person or virtual court proceeding.
Direction:
(1) Design components that adhere to brand guidelines, ensuring consistency in visuals and compliance with accessibility standards.
(2) Implement a disclosure workflow for the Crown to digitally receive, redact, and publish disclosures to drivers, while also signaling legal assistants to complete tasks that support the workflow.
(3) Develop an intuitive user experience that allows drivers (the accused) to easily receive and review their disclosures digitally. Additionally, ensure they are notified when physical disclosures are mailed or available for pickup.
Challenges
(1) The business requirements for this workflow were not given upfront and were gradually added throughout the design and development process, leading to design pivoting whenever new information emerged.
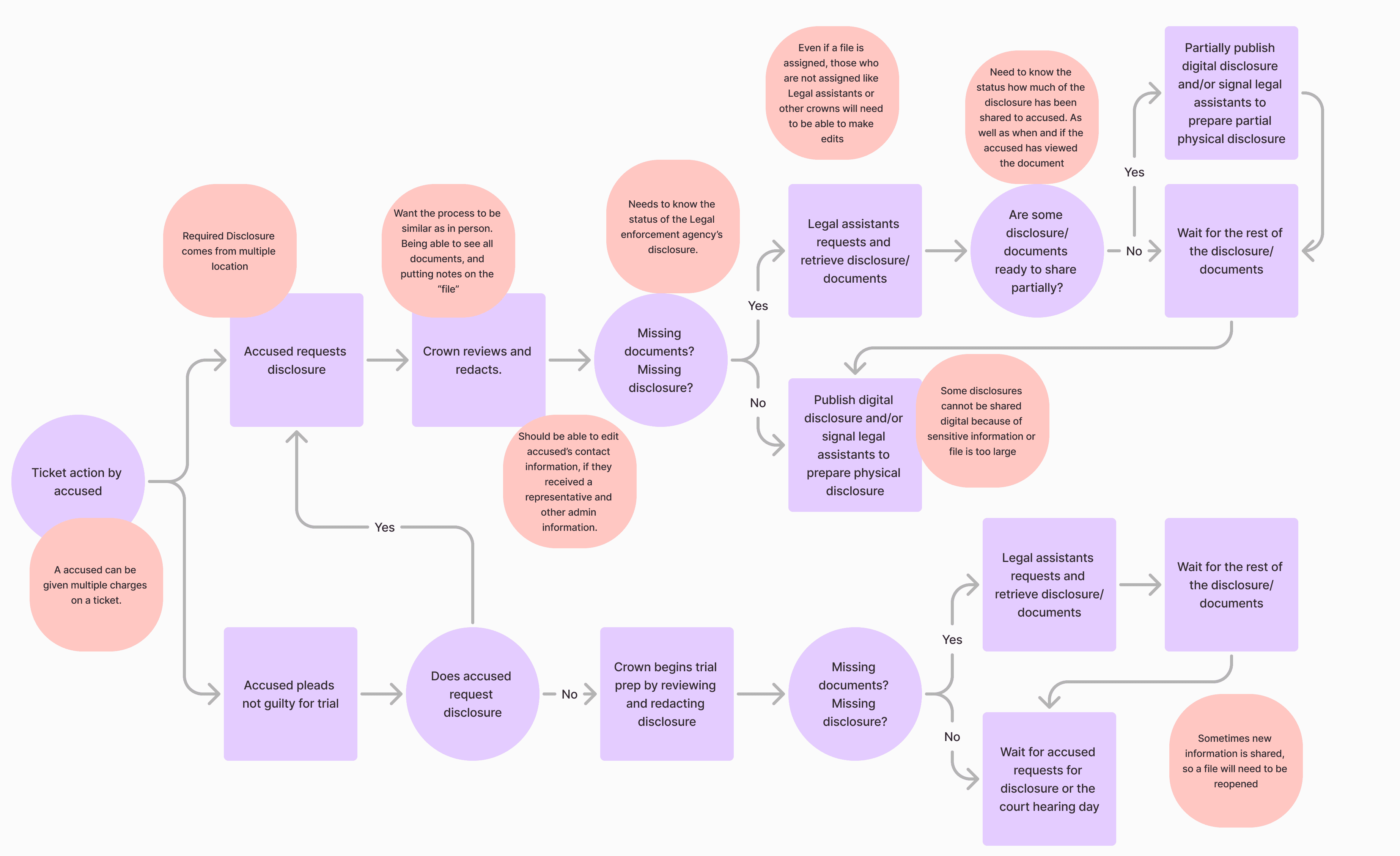
(2) The disclosure workflow system is complex due to multiple handoffs, numerous status updates with specific conditions, delays in file reviews, and the possibility of the accused being represented by different individuals. A summary of a snippet below.
Research
The research started with the stake holder of Crown offices across the Alberta province. where disclosure is sent to by the police. I assisted with conducting extensive in-person user discovery sessions with various offices.
We discussed with prosecutors and legal assistants in their work environment. It was structured to understand their pain points in the current process, discuss the initial mockup based on the business subject matter experts requirements, discovery opportunities and identify any problems.
Workflow optimization
Using the collected data, I developed a blueprint in Axure for the disclosure workflow, which was presented to the business team and iterated based on additional requirements to define design constraints.
For the prosecutor workflow, I designed the key features with the following considerations:
View all disclosures: A file may contain multiple tickets and charges. Disclosures can come from LEAs or be uploaded from other platforms.
Upload new and redacted disclosures: Prosecutors can upload redacted versions without replacing the originals, with a clear disclosure history. Redaction is performed in Adobe.
LEA disclosure status: Options include Completed or Incomplete.
Disclosure file status: Options include Blank, In Progress, Partially Completed, and Completed.
Support for Legal Assistants: Signals to request additional disclosure or package physical documents for drivers.
Below is a summarized version.
Phase 1, the design team advocated for more user testing of the drivers, however it was not feasiable as there would be bias based on their situation with a ticket. Instead, business SMEs tested the developed UAT, providing observations that informed enhancements. The system was then released in Phase 2 as a pilot to gather real-world feedback for further improvements.
Key feedback included:
Adding functionality to file actions, which had been positively received.
Introducing an interaction for legal assistants to indicate when physical disclosure packages were prepared and mailed/picked up.
Allowing Crowns to directly request additional disclosure rather than emailing legal assistants.
Automating disclosure file status: Crowns could mark a file as complete with the disclosures they have, and the status would update to “In Progress” when LEAs submitted additional disclosure.
to the top






